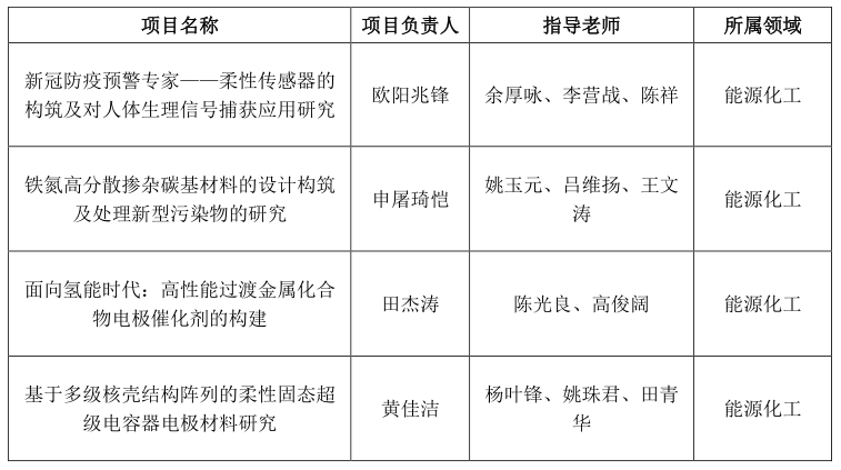
随着第十七届“挑战杯”老员工课外学术科技作品竞赛校赛圆满结束,MK体育共有3+1个项目脱颖而出,入围浙江省决赛。

公司历来高度重视“挑战杯”工作,积极引导、选拔优秀项目团队参与比赛,自公司2019年成立以来,“挑战杯”省级以上奖项获奖10余项。


为了积极备战本次省决赛,公司对入围团队开展了三次公开模拟答辩,邀请了有经验的专家、教授、博士等组建评委团,从逻辑、体系、表达、方法、主次等方面进行点对点修改、一对一点评,团队指导教师和团队成员认真聆听,进行了修改和优化。




为了积极备战本次省决赛,公司对入围团队开展了三次公开模拟答辩,邀请了有经验的专家、教授、博士等组建评委团,从逻辑、体系、表达、方法、主次等方面进行点对点修改、一对一点评,团队指导教师和团队成员认真聆听,进行了修改和优化。
